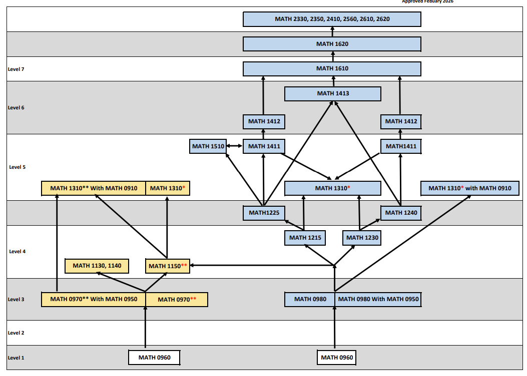
- Students begin their math courses according to placement based on assessment, their program requirements, and prior course work. Those who need basic skills begin with MATH0960.
- All remote and online math classes require virtual or in-person proctoring for exams. Contact the instructor for more information.
Mathematics Courses Flow Chart

